在合肥商品房买卖合同纠纷中,开发商的“笔误”应如何认定
发布人:管理员 发布时间:2021-06-10 浏览次数:笔误是我们个人日常生活中经常出现的一种失误,在商品房交易过程中,开发商也会时常因笔误而导致合同文本内容与实际交付的房屋状况有所出入,如不小心将电梯数量写错或层高写错等等,而当这些笔误导致开发商与购房者出现争议时,司法裁判的考量因素有哪些呢?是否都应当由开发商承担不利后果呢?在此,合肥经济纠纷律师将通过案例为您解析。
就民事法律关系而言,某一法律行为是以意思表示为要素的,如果不能成立意思表示,则法律行为就不发生法律效力,且《中华人民共和国民法典》第147条规定“基于重大误解实施的民事法律行为,行为人有权请求人民法院或者仲裁机构予以撤销。”当开发商的“笔误”确系对商品房的品种、质量、数量等导致了错误认识,使购房者的行为与自己的意思相悖,且造成重大损失的,则符合重大误解,进而合同可能被撤销,针对这一情况笔者不再予以赘述。本文论述的重点系在实践中,当出现“情节不严重的”且“确系因书写错误而出现的笔误”开发商是否必然承担不利后果。关于该“笔误”法院有无具体的认定标准?
案例一:结合其他资料综合考量是否构成笔误
案号:(2020)浙0303民初3352号
审理法院:浙江省温州市龙湾区人民法院
争议焦点:被告所交付的涉案商品房中阳台个数与约定不一致
法院观点:购买商品房作为生活需要及家庭支出的重大事项,一般由购房者通过考量坐落位置、价格、户型等多方因素后的,结合宣传资料楼书、样板房、户型平面图等作出是否购买意思表示。合同附件一《房屋平面图》与备案的《四—十七层平面图》、楼书中的平面图显示的存在2个阳台的户型均为一致,且被告在样板房对阳台区域在样板房门口公示平面图及样板房实际装修阳台区域均有明确提示,现双方对该商品房现有实际建筑面积符合合同约定亦未有争议,综合上述事实,合同附件一《房屋平面图》虽未作出“阳台”标示,但结合楼书、备案的《四-十七层平面图》内容及样板房提示,均足以让原告对合同附件一《房屋平面图》的阳台区域作出正确判断,原告应然知晓被告所销售涉案商品房包含有2个阳台的事实,原告在合同附件一《房屋平面图》附图上签字确认行为系对附图图示涉案商品房存在2个阳台的确认。合同法明确规定,当事人行使权利、履行义务应当遵守诚实信用原则,虽然原被告签订的商品房买卖合同约定“该商品房有阳台1个”,但根据全案证据及常理推断,可以确定“阳台1个”的约定并非当事人真实意思表示,故应认定为被告方的笔误,双方实际约定阳台个数应当为2个,亦与合同附图图示及相关各平面图、样板房所提示的事实相互印证,被告主张合同约定“阳台1个”存在笔误的答辩,本院予以采信。
案例二:依据现实书写惯例,认定是否构成笔误
案号:(2016)桂05民终748号
审理法院:广西壮族自治区北海市中级人民法院
争议焦点:阳台材料“钢”换“铝”,是否违约
法院观点:上诉人与被上诉人签订的《商品房买卖合同》及附件是双方当事人的真实意思表示,不违反法律、行政法规的强制性规定,该合同合法有效。双方当事人应当按照约定全面履行自己的义务。签订买卖合同前,涉案阳台栏杆材质确已经审核和备案为方钢,工程也已竣工验收合格。但根据合同附件三第8条的约定,涉案房屋阳台栏杆材质应为铝合金,而被上诉人实际使用的栏杆材质为方钢,与合同约定不一致,被上诉人主张为笔误,但其与上诉人等众多业主签订合同时明知其出售的房屋阳台所用材质为方钢,而铝合金与方钢材质迥异,且不属错别字,被上诉人并非与本案上诉人签订合同时才约定为铝合金,而是与众多业主签订合同时均约定相同,上诉人也是考虑阳台材质为铝合金才与被上诉人签订房屋买卖合同的,因此被上诉人主张该约定为笔误理由不成立。上诉人虽收房并签署《业主房屋验收表》及《收楼物品确认书》,只是表明其对收房时房屋现状的确认,并不因此视为对《商品房买卖合同》附件三第8条约定的更正。因被上诉人交付的房屋阳台栏杆材质与合同约定不符,其行为已构成违约,一审法院对此认定并无不当,被上诉人该抗辩理由不成立。
案例三:发生笔误但不影响效能及业主实际使用
案号:(2019)皖01民终8089号
审理法院:安徽省合肥市中级人民法院
争议焦点:出库出入口与实际合同约定不符
法院观点:本案争议的E12幢楼南侧车库出入口存在与否,对案涉商品房质量及其使用功能均未造成影响,况且2018年8月底,经多方努力,保利公司在案涉小区E11幢与E12幢、E13幢与E15幢之间重新开设了车库出入口。若褚敏、季云认为规划总平面图上标注的E12幢楼南侧车库出入口确实给其生活、通行、人车分流等造成影响,其亦应在收房后以其他途径进行救济,其以此拒收房屋不符合合同约定,也不构成拒收房屋合理理由,故其诉请要求保利公司承担逾期交房违约金,无合同和法律依据,该院依法不予支持。
案例四:双方笔误,或者双方对该笔误予以认可
案号:(2018)粤01民终4051号
审理法院:广东省广州市中级人民法院
争议焦点:房屋交付时间约定的与实际不符
法院裁判关于房屋交付的时间问题。合同第十三条约定万信达公司应于2015年12月31日前将房屋交付蹇明星、李艳使用,因该时双方尚未签订合同,双方均确认为笔误,而庭审中双方对何时交付房屋未能达成一致意见。蹇明星、李艳称其购买的是现楼,合同签订之日即为房屋交付之日。而合同对此没有进行约定,且双方签订的是商品房预售合同,并非现房买卖合同,商品房预售合同除有特别约定外,一般情况下合同签订的时间并非房屋的交付时间,且该时蹇明星、李艳的大部分房款尚未支付,因此对蹇明星、李艳主张合同签订的时间即为房屋交付时间的意见一审法院不予采纳。万信达公司称房款支付完毕之日视为房屋交付之日更符合交易惯例和日常生活规则,因此,在双方没有约定交房时间的情况下,本案以蹇明星、李艳交齐房款之日即2016年12月22日为房屋交付时间。
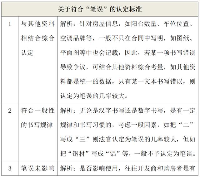
「小结」综上所述,司法实践中,开发商可以将“系人为因素发生笔误”作为抗辩理由,进而主张不应承担不利后果,通过案例分析,对该笔误的认定一般有如下几个要求,笔者进行了汇总:
符合上述一种或者同时几种情况的前提下,被法院认定为符合笔误的几率较大,进而可能免除部分或全部责任,开发商也不必然因为笔误而一定承担不利后果。
「提示」在购房合同中,虽然购房者需尽到注意的义务,但由于合同的提供者系开发商,则开发商的责任义务更大,所以在法律层面上更倾向于保护接受合同的一方,因此,开发商更应当审慎注意,完善自己的合同文本并注意细枝末节,避免因笔误引发不必要的纠纷。


